黑龙江商界精英俱乐部

13101568917
打 造 龙 商  ·  服 务 精 英  ·  贡 献 社 会

公示(2025年黑龙江省第三批创新型中小企业拟评价和专精特新中小企业拟认定名单)

发表时间:2025-10-20 18:43来源:黑龙江省工业和信息厅

依据《优质中小企业梯度培育管理暂行办法》(工信部企业〔202263号)《黑龙江省专精特新中小企业认定实施细则》(黑工信企业规202410有关规定按照《黑龙江省工业和信息化厅关于组织开展2025年黑龙江省创新型中小企业评价和专精特新中小企业认定(复核)工作的通知》(黑工信企业发〔202530号)要求省工信厅组织开展了2025第三批创新型中小企业评价和专精特新中小企业认定工作。企业自愿申报、市(地)推荐、专家评审、信用信息核查等程序拟评价哈尔滨中凯自动化科技有限公司等84户企业为2025年第三批创新型中小企业,拟认定哈尔滨市联丰饲料有限公司110户企业2025第三批专精特新中小企业现予以公示公示期为202510131017日(5个工作日)。如有质疑或意见,请在公示期内据实反映。


联系电话:045153636784


附件:1.2025年黑龙江省第三批创新型中小企业拟评价名

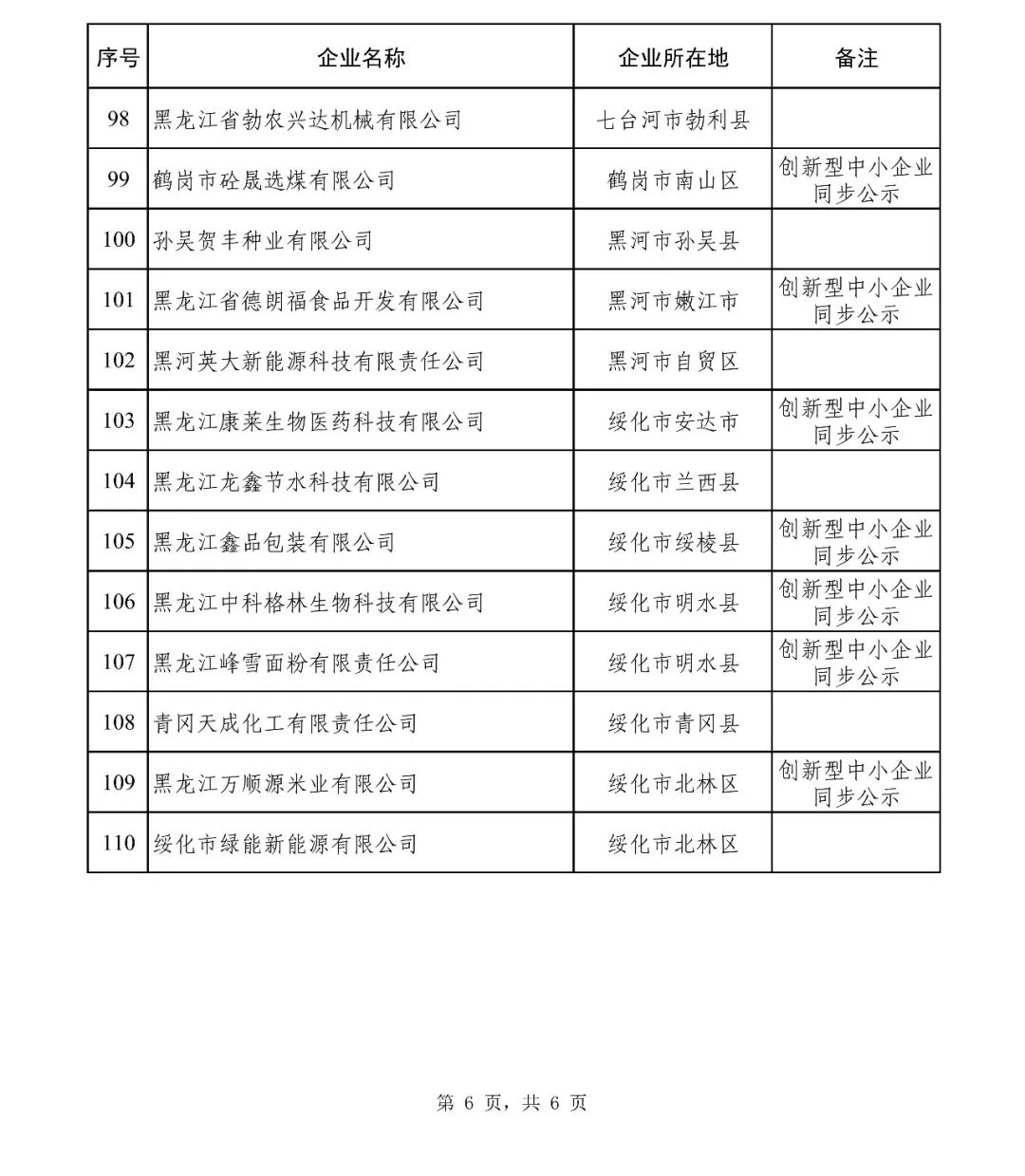
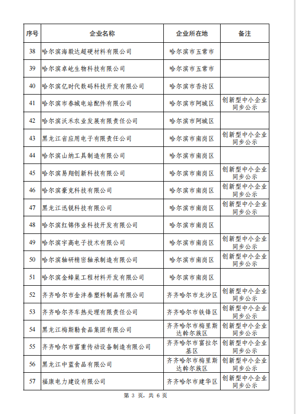
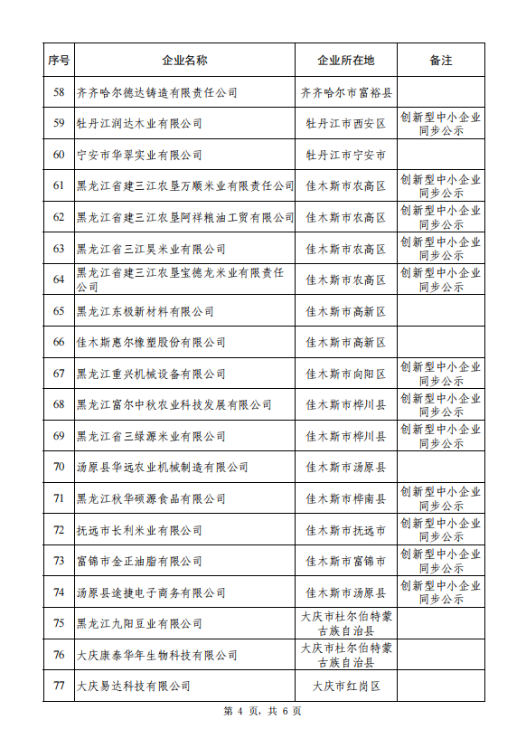
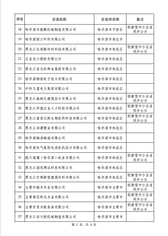
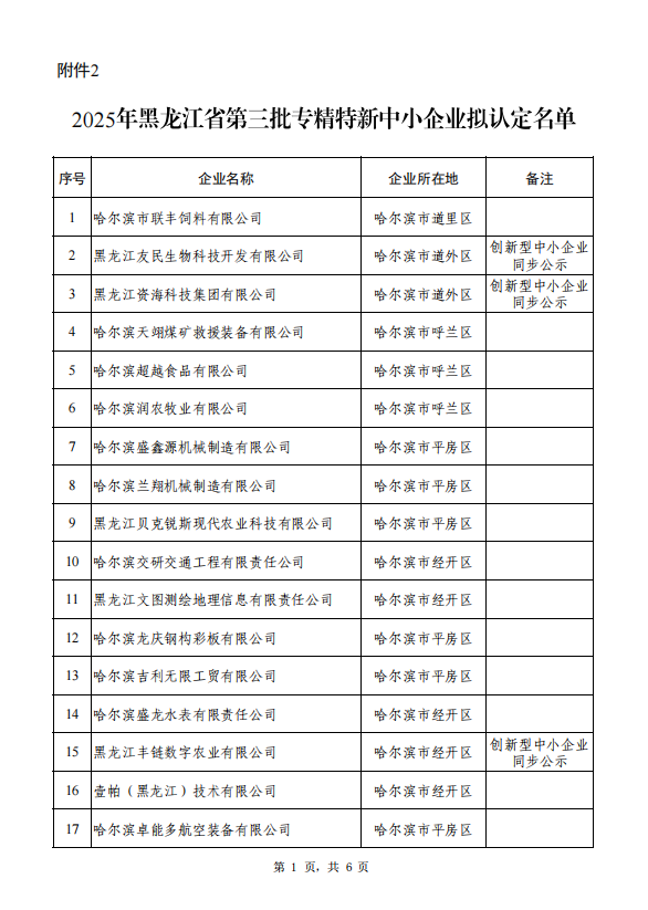
          2.2025年黑龙江省第三批专精特新中小企业拟认定名单




黑龙江省工业和信息厅

20251011


附件1:

图片


图片
图片
附件2:
图片
图片
图片
图片
图片
图片


扫一扫关注公众号
扫一扫添加俱乐部王会长
登录
登录
其他账号登录:
我的资料
留言
回到顶部